- Java and R versions
- A Reproducible Example
- Additional Analysis
- Preparing input files for your own data
- Processing of RNA-seq data
- Creating edge-weighted networks
- Parameters for required input files
- Parameters to generate subnetworks and perform downstream analysis
- Source code
Java and R versions
NetDecoder was developed and tested using Java version 1.8. The Oracle JDK, not the open JDK, was used. Therefore, we recommend to have Oracle JDK version 1.8 or higher installed. The R version used was 3.1.1 and the required R packages are: gplots, ggplot2, grid, reshape, reshape2, plyr, RcolorBrewer, igraph and Vennerable. To install Vennerable, please use the following command in the R command line:
> install.packages("Vennerable", repos="http://R-Forge.R-project.org")
The other packages are available through Bioconductor and can be installed using the following commands in the R command line:
> source("http://bioconductor.org/biocLite.R") > biocLite("package name")
A reproducible example
NetDecoder takes as input an edge-weighted interactome and a gene set to be used as sources. Transcription-related genes are defined as targets (sinks) by default. A reproducible example can be downloaded HERE, which includes the iRefIndex network used in our paper. Save and uncompress the file into your home directory, or any other directory you want, and go to the NetDecoder_Example folder.
The first step is to compute the subnetworks associated to each phenotype of interest. We will use ER-negative and ERpositive breast cancers as an example with the respective normal tissue transcriptome profile. In this scenario, four subnetworks will the generated: two for the normal tissue transcriptome data (two gene signatures are used) and another two for ER-negative and ER-positive breast cancer transcriptomes. To run this step, go to the folder networks and open the script NetDecoder_CreateNetworks.sh. If you saved the example files in a directory other than your home directory, please change the paths accordingly to point to the correct locations of the files in this tutorial. For example, the lines bellow should be updated in the .sh scripts.
LIB_DIR=~/NetDecoder_Example/lib FILES_DIR=~/NetDecoder_Example/lib OUT_DIR=~/NetDecoder_Example/breast_cancer/networks/ BASE_DIR=~/NetDecoder_Example/breast_cancer/networks/Then, open a Terminal and go to the folder NetDecoder_Example/breast_cancer/networks/, which contains the script NetDecoder_CreateNetworks.sh. With the paths pointing to the correct locations, run the script by typing at the shell:
$ ./NetDecoder_CreateNetworks.sh
This process could take a while, usually about 3-4 hours. The phenotype-specific subnetworks generated in this step, that will saved in the current directory (networks) are used as input for our downstream analysis to find interactions (edges), network routers, key targets and high impact genes that are predicted to play a role in breast cancer pathogenesis. In the next step, we are going to perform a typical NetDecoder analysis as reported in the Figures 2, 3 and 4 of our paper.
If you saved the NetDecoder_Example in your home directory no additional changes should be required. Otherwise, change the paths in the script NetDecoder_Analysis.sh to point to the correct locations for the input files. To run this analysis, change to the directory named analysis, inside the directory breast_cancer and type at the shell:
$ ./NetDecoder_Analysis.sh
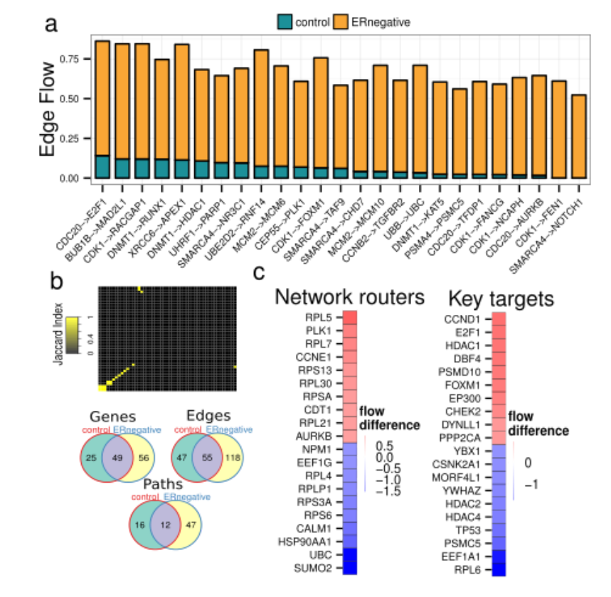
This will generate several files and plots in two different folders, corresponding to ER-negative and ER-positive breast cancers. The first ones that you might be interested to look at are the plots in .pdf format. For example, we may look at the interactions with higher flows in ER-negative or ER-positive and these might provide clues about interactions that might be important for further experimental validation. Hereafter, we are going to call these networks as control and diseasesubnetworks for ER-negative and ER-positive breast cancers. For example, Figure 1 shows results for ER-negative breast cancer. These files are under the ER-negative folder.

Figure 1. NetDecoder analysis of ER-negative breast cancer transcriptomes. (a) Total edge flow profiles in control and ER-negative breast cancer for edges with higher flows in disease than in control subnetworks. (b) Jaccard index to evaluate the similarity between control-specific and ER-negative breast cancer-specific subnetworks and Venn diagrams showing the overlap across genes, edges, and paths. (c) Heatmap showing node flow differences across control and ER-negative breast cancer for top 20 network routers and key target genes showing high node flow difference (red) and low node flow difference (blue) in ER-negative breast cancer.
In addition to these results, this script also generates several important files, many of them contain the raw data from where the plots are generated. For instance, the files ending with _keyEdges contain the plot and the data used to generate the bar chart for gene interactions shown in Figure 1a. The file ending with _Jaccard_ERnegative contains the raw data to generate the heatmap in Figure 1b and the files ending with _Network routers.pdf (raw data in the file ending with _HIDDEN.txt) and _Key targets (raw data ending with _SINKS.txt) contains the Network routers and Key targets in Figure 1c. Gml files containing _NR_ and _KT_ as part of the filename identify the network motifs for the respective genes in _Control and _Disease subnetworks. Bar charts ending with edge_flows_Control or edge_flows_Disease show histograms for edge flow values in the respective network motif. For an example of these network motifs, please see Figure 2. In addition, there are several temporary files that are used to generate the network motifs and in general, you do not need to worry about them. These files contain _flowDifference_X or _totalFlow_X as part of the filename, where “X” is either Control or Disease. These files can be used to give an idea about the values behind the color coding used in the network motifs. Last, this script also generates a .gml file for the full network (_FULL_), the edge-centered networks (_EDGE_CENTERED_SUBNET_) and the prioritized subnetworks (_PRIORITIZED_NETWORK_)
By default, we also generate differential networks by comparing paths between two phenotype-specific subnetworks and generating a subnetwork from paths that are specific to each phenotype. Therefore, a differential network is generated for the phenotype 1 and phenotype 2 with the overlap between paths in both subnetworks equal to zero. These files are identified by a _DFN_ in the filename.
This analysis also computed the impact scores for all genes in both phenotype 1 and phenotype 2 subnetworks and found the genes called high impact genes in our paper. A heatmap containing the genes with the highest or lowest impact scores is generated in the folder analysis:

Figure 2. heatmap showing the impact scores in (a) breast cancer. The impact score (IP) ranks genes based on node flow differences between control and disease subnetwork. The more extreme the IP score (positive or negative) the specific profiles of disease key gene motifs. TP53 is a key target gene for ER-negative breast cancer. (c) RB1 is a high flow difference gene colored red according to the node flow differences across control and disease as displayed by the gradient bar at the top. Edge direction is determined by the definition of source and target nodes with a path starting at the source and ending at the target between a pair of protein interactions, while blue edges represent a negative correlation. The edge flow distribution is shown on the right.
Among the .gml files previously mentioned for network routers and key targets motifs, the folder ER-negative and ERpositive also contain network motifs for the high impact genes. High impact genes are identified by a _IP_ in their filenames. The .pdf files contain histograms for edge flow values as described for network routers and key targets above.
That’s it! You successfully ran a NetDecoder analysis and have plenty of data to figure out what is happening in your experiment!
Additional Analysis
Now, we are going to perform another analysis where we omit the parameter -overlap (please, see section Understanding the different NetDecoder parameters below for an explanation about the NetDecoder input parameters) and provide a gene list from which we want to look at how their interacting partners are different in both control and disease subnetworks. In this part of the tutorial, we will repeat some of the previous steps but we will see that different interactions will be found and then, different edge-centered subnetworks obtained. The remaining results generated under the ERnegative and ERpositive folders are essentially the same as previously described.
To run this analysis, using the command line, change to the folder interactions and run the following script by typing at the shell:
$ ./NetDecoder_Edges.sh

Figure 3. Total edge flow profiles in control and ER-negative breast cancer for edges with higher flows in disease than in control subnetworks or edges unique to the ER-negative subnetwork.
The difference between this script and the previous one, NetDecoder_NR_KT.sh, is that we removed the parameter -overlap and also provided a gene list using the parameter -g. Interactions found using this script are shown in Figure 3.
You can see that many interactions are unique to the ER-negative subnetwork. This analysis is complementary to the previously one and aim at finding interactions that either have higher flows in disease or that are specific to the disease subnetwork. You can also look at the interacting partners of the genes in your gene list in both control and disease subnetworks, as presented in Figure 4 using CDK2 as an example.

Figure 4. Adjacency matrix representation for interactions established by CDK2 in both control and ERnegative subnetworks. This result highlights the power of NetDecoder to create phenotype-specific subnetworks from transcriptomic profiles.
Figure 4 shows an adjacency matrix representation of the interactions estabilished by CDK2 in control and ER-negative subnetworks, where CDK2 is more highly connected under the disease state than it is in the control subnetwork.
Preparing input files for your own data
You may need to install additional R packages depending on the microarray platform you are using. To run our example, you need to have installed the package affy, hgu133plus2.db and org.Hs.eg.db. You can install these packages using the following commands:> source("http://bioconductor.org/biocLite.R")
> biocLite("package name")Processing of raw microarray data can be achieved using the script NetDecoder_normalize.R inside the folder raw_data of the NetDecoder_Example directory. As an example, we provide 5 .CEL files inside the folder CEL_files and used the RMA normalization method to process these .CEL files, which are from the hgu133plus2 microarray platform. Then, probeset ids mapping to the same gene symbols are averaged and a clean normalized gene expression matrix generated and saved in the raw_data directory. This procedure also should work fine for the HuGene microarray platform. A description regarding other microarray platforms and organisms is beyond the scope of this tutorial. If you have your own .CEL files, you can put them in the CEL_files directory and run the script NetDecoder_normalize.R as you just did with our example .CEL files. You can also download microarray data from GEO and apply our script to such datasets. We are currently working to generate a mouse interactome in addition to the human interactome that is currently available in the input folder of the NetDecoder_Example directory. Please, contact us if you need help with other microarray technologies and species. The script NetDecoder_normalize.R is further commented to help users to run it properly.
Processing of RNA-seq data
Descriptions about pipelines to process raw RNA-seq data is beyond the scope of this tutorial. We refer users to the following references regarding some RNA-seq pipelines currently available:
- Shalek, A. et al, Single-cell transcriptomics reveals bimodality in expression and splicing in immune cells, Nature 498, 236–240 (13 June 2013).
- Li, B. et al, RSEM: accurate transcript quantification from RNA-Seq data with or without a reference genome, BMC Bioinformatics,2011 12:323
- Grabherr, M. et al, Full-length transcriptome assembly from RNA-Seq data without a reference genome, Nature biotechnology 29 (7), 644-652
Creating edge-weighted networks
Example files and a .R script to generate the input files from your data are provided in the folder NetDecoder_Example/input. To create the edge-weighted interactome used as input to NetDecoder, an interaction network and a normalized gene expression matrix (microarray, RNA-seq) are required. The script NetDecoder_Create_EWN.R, where EWN means Edge-Weighted Networks will help you to create the edge-weighted interactomes given an expression matrix (as generated by the script NetDecoder_normalize.R). First, load the file NetDecoder_Create_EWN.R into Rstudio and if you saved our NetDecoder example in your home directory, you are all set. Otherwise, you need to change the following line to reflect your local directory structure:
> path<-"~/NetDecoder_Example/input/"
This script takes as input three files: a NxM gene expression matrix (expBreastCancer_15Set2014.R ), where N is the number of genes and M the number of samples, a sample annotation table (stBreastCancer.csv) and a .R object containing the network (as an igraph object) and a list of all genes in the network (9606.mitab.04072015.R). Importantly, when creating your own sample annotation table, make sure to include a column called conditions. This column contains the annotation for each sample such as normal_tissue, ERnegative or ERpositive. An example table is also provided inside the folder input (stBreastCancer.csv). Then, SOURCE this script or copy and paste the full script in the R command line to run it and a co-expression network for each phenotype (control, ER-negative and ER-positive will be generated). This co-expression network consists of assigning the absolute value of the Pearson-correlation coefficient (PCC) to each interaction reported in the protein interaction network derived from iRefIndex.
This computation may take several hours (we estimate about 3-5 hours, depending on the number of phenotypes/conditions studied) because it requires to iterate over all interactome edges, compute a PCC for each reported interaction and assign the value to the respective edge. In our example, once it is done, it will generate three files in the directory specified by the path above, one for each phenotype under analysis. You can move these files to the folder breast_cancer such that you can perform the analysis using the newly generated edge-weighted interactomes. In our previous example, a co-expression network for the control transcriptome was called co_expression_network_breast_cancer_control_2015-07-09.txt, inside the folder breast_cancer. The other input parameter is a gene list to be used as sources. We leave up to the users which gene list to use such as differentially expressed genes or any other set of genes of interest. Example gene lists can be found in the folder breast_cancer, for example, the file sig_genes_control_ERnegative_2015-07-15.txt contains the genes identified as preferentially expressed in ER-negative breast cancer when compared to normal breast tissues. It is a .txt file with a column header, such as “genes” in our example gene lists. You may want to change the following line to reflect the phenotype you are interested in to study using NetDecoder, changing breast_cancer for a meaningful name associated to your experiment or condition.
> filename <- paste('co_expression_network_breast_cancer_', condition, '_', Sys.Date(), '.txt', sep='')
Once you have your edge-weighted interaction networks for each phenotype of interest as well as your gene lists, you can change the scripts provided in the A reproducible example section to point to your input files. Importantly, NetDecoder always compute at least two subnetworks from the same set of source genes. In our breast cancer example, we used the genes differentially expressed between control and ER-negative breast cancer as sources for both the control and ERnegative edge-weighted interactomes. This is requested such that NetDecoder can evaluate path differences as a function of the transcriptome of each phenotype.
NetDecoder parameters
Parameters for required input files
No changes are needed in these parameters. NetDecoder uses these files internally.
-SYMBOL:Gene association file. Used to perform mappings between genes and gene ontology terms.
-GO:The Gene Ontology database used by NetDecoder.
Parameters to generate subnetworks and perform downstream analysis
-gen: it is used in the script NetDecoder_CreateNetworks.sh. It is used to generate the subnetworks connecting sources to sinks.
-E: it is used to run the analysis to obtain the edges, network routers and key targets described in our paper, Figure 2. It also generate .gml files for edge-centered networks and network motifs for network routers and key targets. These .gml files can be imported into commonly used network visualization softwares, such as Cytoscape or Gephi. Plots for the distribution of edge flows are also provided.
-C: it is used to perform the analysis of high impact genes, as in the Figure 3 of our paper. Also generate network motifs as .gml files that could be imported into Cytoscape or Gephi.
-cCCS: it is used for plotting a heatmap containing the high impact genes, as in the Figure 3 of our paper.
-ncp:file containing the paths associated to the phenotype 1 subnetwork, such as control.
-ndp: file containing the paths associated to the phenotype 2 subnetwork, such as ER-negative.
-control: a string specifying the phenotype 1 state, such as control.
-condition: a string specifying the phenotype 2 state, such as ER-negative.
-corThreshold: this parameter selects all edges with flow higher than corThreshold. The default value is 0.5.
-ratioThreshold: this parameter is used to further select edges with high flow differences between phenotype 2 and phenotype 1 subnetworks. The default value is 5.
-top: it is used to select the top edges contributing the most to better distinguish phenotype 1 and phenotype 2 subnetworks. It is an additional filtering step to prioritize edges with higher flow values under phenotype 2 (often disease) state. It also used to select the top intermediary and target genes with the highest total node flow differences (network routers and key targets, respectively) between phenotype 2 and phenotype 1 subnetworks. Importantly, the parameters -corThreshold, – ratioThreshold and -top are used in combination to find out edges with higher flow differenced between phenotype 2 and phenotype 1 subnetworks.
-overlap: when this parameter is provided, only edges shared between both subnetworks will be included in the analysis. Otherwise, all edges in both subnetworks will be included. The NetDecoder example above illustrates a situation where – overlap is not provided.
-g: it is used to specify an input gene list. In NetDecoder_CreateNetworks.sh, -g is used to indicate the list of genes to be used as sources. In NetDecoder_Analysis.sh or in NetDecoder_Edges.sh it is used to provide a gene list from which the interacting partners for each gene will be plotted using an adjacency matrix representation. If a given gene is present in both phenotype 1 and phenotype 2 subnetworks, the establishment of new interactions can observed, as illustrated in Figure 4.
-out: the output directory where the results will be saved.
-f: filename for the output
Source code
Available at https://github.com/HuLiLab/NetDecoder.